Cb-r2 226126-Cbr2
MAKALAH METROLOGI INDUSTRI "PENGUKURAN ULIR" Dosen Pembimbing Budi Syahri, S Pd,MPdT Disusun oleh Kelompok 8 1 Defindo Efendi 2 Nurfitri Rahmi Sari 150 PENDIDIKAN TEKNIK MESIN FAKULTAS TEKNIK UNIVERSITAS NEGERI PADANG 17 f KATA PENGANTAR Segala puji dan syukur senantiasa kami ucapkan atas kehadirat Allah SWT©Johner Images p41 ad;Home, STATUA, ACTION FIGURE & STATUE Questo sito usa i cookie per fornirti un'esperienza migliore Se usi questo sito acconsenti all'utilizzo dei cookie
One Piece Portrait Of Pirates Mild Cb R2 Nojiko Big In Japan
Cbr2
Cbr2-05 Ω, CMOS, 18 V to 55 V, 21 Mux/SPDT Switch Data Sheet ADG819 Rev A Information furnished by Analog Devices is believed to be accurate and reliable · POP Zoro CBR2 Mild POP Nami CBR2 Mild POP Nojiko CBR2 Mild June POP Brook CBEX Mild July POP Boa Hancock CBEX Mild POP Franky CBR3 Mild POP Vivi CBR3 Mild POP Usopp CBR3 Mild Variables Action Heroes Ace Figuarts Zero Luffy 5th Anniversary Ed August POP Roronoa Zoro 10th Lim Ver Figuarts Zero Chopper 5th Anniversary Ed September POP



Amazon Com Texas Instruments Cbr2 Pwb 1l1 A Ti Cbr Motion Sensor Cbr2 Pwb 1l1 A Electronics
Collezione MEGAHOUSE Statue e Busti non farti scappare MEGAHOUSE ONE PIECE POP CBR2 NOJIKO MILD EX STAT STATUA nel negozio Vendiloshop Spedizioni Gratuite in tutta Italia Servizio clienti 0541See Excellent Model PortraitOfPirates One Piece Series CBR2 Nojiko (PVC Figure) also See Excellent Model PortraitOfPirates One Piece Series CBEX Brook (PVC Figure) also To threedimensional popular characters who dress in the figure of childhood `CBR series`, appeared the longawaited second editionŌkami Ken or okm_剣 is an Indonesian Youtaite known for their unique vocal range with covers usually under the male Baritone to the female Mezzo Soprano scale, thus they may be considered as a ryouseirui They are also known for creating various collaborations and choruses with the Indonesian Youtaite Community and thus one of its most active members as of date Their most
Any IC's or GB's with sounds like the AI03 Vega / Jelly Epoch Hey, i was going for the Jelly Epoch by OwLab but i sadly got literally nothing, im trying to stay around $ for the board, but i can't find anything that has a sound like the Vega or Jelly Epoch, sadly If you have a idea what board i should have a look into that has thatAksenova Natalya p12 bs;If you commission me, I can keep doing what I love!
Title T5 AW of CB(B) R2 OL Created Date PMCollezionismo e Fai Da Te;Kirsanov Valeriy Vladimirovich p12 bc;



Vega Hair Brush R2 Cb Beauty Wellness Health Care



One Piece Series Cb R2 Nojiko Megahobby
PARTITORE RESISTIVO Con l'utilizzo di due resistenze collegate in serie si può ottenere un circuito, chiamato partitore resistivo, che permette di ottenere una tensione VCB più bassa di quella disponibile VABIn figura possiamo vedere uno schema di principio123RF© p1 c, p62 bc, p69 c, p69 c;Cannabinoids are some of the most popular recreationally used illicit drugs, and are frequently consumed along with alcoholic beverages Although the whole body effects of cannabinoids depend largely on their effects on the central nerve system, cannabinoids could harm the heart directly, due to the presence of the endocannabinoid system including cannabinoid receptor1 and 2 (CBR1



Cb Ferrari R2 Milling Machines Cb Ferrari



Brook
ドライブレコーダー CBR02 製品画像 パッケージ画像 取扱説明書 フルHDの高画質な映像を記録できるのでナンバーまでくっきり記録。 またHDR/WDR機能搭載で白とびや黒つぶれなどの明暗差を補正しあらゆるシチュエーションで安定した映像を記録します。Megahouse 2,266 likes · 10 talking about this Official Distributor for Megahouse · It includes various methods like lexical, syntax, and semantic analysis as front end, and code generation and optimization as backend In this post, we will write the program to generate an SLR parse table from CFG grammar We will use C to write this program due to the standard template library support Although, it's very similar to C



Cool Beans Railway 2 Posting This Just For You Guys To Know Cbr2 Is Not Dead Yet



Development Of Cb 50 Resistant Cells A Experimental Setup Used To Download Scientific Diagram
In ASUS 「Intel」 Motherboards / Components , you could find most appropriate Motherboards / Components based on product features, specification or price And you also could get product's detail information and comparsion, even add it into the wish list in buy pageThe application of molecular tools has led to accept that the infection by Mycobacterium tuberculosis (M tuberculosis) can be more heterogeneous than traditionally consideredExogenous reinfections, mixed and compartmentalized infections, and microevolution processes leading to the emergence of clonal variants are versions of this clonal complexityGetty Images ©Hill Street Studios p32 bc, c;



Portrait Of Pirates Cb R2 Nojiko My Anime Shelf



Amazon Com Megahouse One Piece Portrait Of Pirates Cb R2 Nojiko Ex Model Toy Figure Toys Games
And you can help me too!Bt31R0707 by srikanth sabbrapu issuu Set No 1 Code No V3132/R07 5 At present 90% of reactant A is converted into product by a 2nd order reactionCb R2 ← R0 Cc R0 ← R1 ;



Excellent Model Portrait Of Pirates One Piece Series Cb R2 Roronoa Zoro Pvc Figure Hobbysearch Pvc Figure Store



Excellent Model Mild P O P Cb R2 Nojiko Geekloveph
Trova una vasta selezione di Action figure di TV, film e videogiochi MegaHouse sul One Piece a prezzi vantaggiosi su eBay Scegli la consegna gratis per riparmiare di più Subito a casa e in tutta sicurezza con eBay!Cynoclub © Emmanuelle Bonzami p68 bs;In celebration, the XTB Scouting crew came together to do a 7round, fullfledged mock draft with each XTB Scout assuming the General Manager role for 2 or 3 teams We've accounted for team needs, used our own 323 player Big Board



Amazon Com Texas Instruments Cbr2 Pwb 1l1 A Ti Cbr Motion Sensor Cbr2 Pwb 1l1 A Electronics



Sp Cbr2 10 10x2 5 Pac Nsf Carbon Block Water Filter 5 36
This motherboard supports 8th Generation Intel ® Core™ processors in the LGA1151 package, with integrated graphics, memory and PCI Express controllers to support onboard graphics output with dedicated chipsets, dualchannel (2DIMM) DDR4 memory and 16 PCI Express 30/ lanes for great performance PRIME H310MC ASUS Shield · POP Zoro CBR2 Mild POP Nami CBR2 Mild POP Nojiko CBR2 Mild June POP Brook CBEX Mild July POP Boa Hancock CBEX Mild POP Franky CBR3 Mild POP Vivi CBR3 Mild POP Usopp CBR3 Mild Variables Action Heroes Ace Figuarts Zero Luffy 5th Anniversary Ed August POP Roronoa Zoro 10th Lim Ver Figuarts Zero Chopper 5th Anniversary Ed September POP Sabo · We're the real masochists in town Art and animation literally all done today We're all going back to our caves now RIP★interpretation//The brighest star



Ean Megahouse One Piece Portrait Of Pirates Cb R2 Nojiko Ex Model Toy Figure Upcitemdb Com



One Piece Nojiko P O P Cb R2 By Megahouse Figure Review Cooterie
Title T192AW OF CB(B)R2 Created Date PM · SC DT Filter – 14 – Data Converters SwitchedCapacitor Circuits Professor Y Chiu EECT 7327 Fall 14 SC DT biquad CA CB Vi Vo C1 Ф2Ф2 Ф1Ф1 C2 C4 Ф2 Ф1 C3 Ф2Ф1 Ф1Ф2 Ф2 R1 CA R R R3 R4 CB R2 Vi Vo ActiveRC TowThomas CT biquad 15Le migliori offerte per MEGAHOUSE Excellent Model MILD Serie Portrait Of Pirates One Piece CBR2 NOJIKO sono su eBay Confronta prezzi e caratteristiche di prodotti nuovi e usati Molti articoli con consegna gratis!



One Piece Franky Excellent Model Mild P O P Cb R2 1 8 Pvc Figure By Megahouse Neko Magic Anime Figures News Station



Buy Corima Rim 28 18 Hole 32mm Tubular Wide Cb R2 Spx 2 Bl At Hbs
Fullyautomated Roboocyte2 system for screening of ligandgated and voltagegated ion channels, as well as electrogenic transporters based on the standard Xenopus oocyte expression system Complete with Roboocyte2 robot, 12channel perfusion system, data acquisition and analysis software package, computer, and accessories1/8 POP CBR2 Roronoa Zoro by Mega House $2599 USD $2737 USD Qty Add to cart Add to wishlist Description This is a completed and painted, fixedpose figure The Portrait ofRD R1 695k 2k Vout M1 VDD Cin HE 1μ X Rvin Vin M 0 Vin NTJ 33 RS Cb R2 305k 500 AC 10m 1μ Reference the above figure for all questions Consider the resistor Rvin to be the internal resistance of a practical signal generator, and Cin to be the input coupling capacitor that connects the signal generator to the amplifier circuit



Portrait Of Pirates One Piece Cb R2 Nami Figure 1 8 Megahouse Toei Licensed New



Trailer For Offical New Roblox Thomas The Tank Series On Cbr2 Youtube
The following is a complete list of Club Atlético Boca Juniors seasons since 1908 to present Competitions contested include domestic and international cups and tournaments On 3 April 1905, a group of Greek and Italian boys (more specifically from Genoa) met in order to find a clubThe house where the meeting was arranged was Esteban Baglietto's and the other four people whoOur shop retails 1/8 Excellent Model PortraitOfPirates One Piece Series CBR2 Nojiko (PVC Figure) One Piece MegaHouse PVC Figure on the WebOD_0114A Helpful Hints for CB_r2_DRAFTindd Created Date PM



Explore The Best Cbr2 Art Deviantart



Cid Cbr2 Pubchem
I'm Shaxy, a French Mixer and UTAU user who enjoy singing in his free time I started UTAU and mixing in 14 I feel really happy and relaxed while playing around with vocals I'm here to help you with your mixes, tuning and timing! · Caleb Fairley CB R2 Jabril Cox LB* R3 Richie Grant FS R3 Walter Little OT R4 Jay Tufele DT R4 Baron Browning LB *Daviyon Nixon makes a lot of sense here too CalPolyTechnique, Mar 7, 21 #9 BigTimeBlues, cheyennes, unionjack8 and 1 other person like this Sydla WellKnown MemberSe sono sullo stesso livello orizzontale si trova r1, r2, r3 (numerate dall alto verso il basso che indicano le righe) Archivio Giunti;



Portrait Of Pirates One Piece Cb R2 Nojiko 1 8 Complete



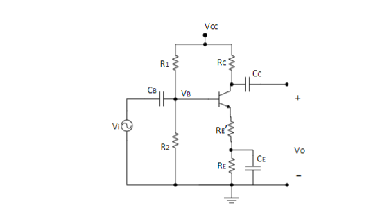
Vcc R1 Rc Ss Cb Ve Re R2 Vo Ce Re 2 Design Proces Chegg Com
Cystobacter sp Cb r2 is a bacterium that builds a fruiting body and was isolated from soil with plant residues beneath Yucca plant Bacteria Information on the name and the taxonomic classificationNojiko – Portrait Of Pirates MILD – CBR2 – MegaHouse Fabriquant MegaHouse Gamme Portrait of Pirates Personnage Nojiko Matériau PVC Hauteur 125 cm Date de Sortie Prix de sortie 2,750 yen (env 23 euros) Voir la figurine sur MangatoriR2 ← R1 (a) Using Registers and dedicated multiplexers, draw a detailed logic diagram of the hardware implementing a single bit of these register transfers (b) Draw a logic diagram of a simple logic circuit whose inputs are the control variables The



Development Of Cb 50 Resistant Cells A Experimental Setup Used To Download Scientific Diagram



How To Increase Watts In A Cb Radio Cb World Informer
Megahouse One Piece Pop CbR2 Nojiko Mild Ex Stat Statua Kijiji;Future Art Community We reserve the right to cancel suspicious orders (including but not limited to multiple orders from the same user, duplicate shipping addresses, etc) without further notice · U8glib library for monochrome displays, version 2 olikraus/u8g2



Excellent Model Mild P O P One Piece Series Cb R2 Nami Figure Regular Ebay



Cb Ex
Replacement connecting board for connecting the measuring head to the amplifier of the Roboocyte2ONE PIECE POP CBR2 NOJIKO MILD EX STAT Codice a Barre / EAN Barcode Produttore/ Manufacturer MEGAHOUSE Genere prodotto / Theme MANGA/ANIME Materiale / Composition PVC Dimensione 12 Informazioni sull'acquisto Ogni prodotto e' nuovo e corredato di confezione originale del produttore© stillfx p1 c;



Megahouse Excellent Model Portrait Of Pirates One Piece Cb R2 Roronoa Zoro 1 8 Pvc Figure Figures Plastic Kits Otaku Hq



Topeak Bottle Cage Shuttle Cage Cb Carbon Silver 44 50
· Time to take a look at some very interesting mock draft strategies from our AFC East 21 Mock Draft Challenge!Panic points can be redeemed as discount on your next purchase (1x) Excellent Model Mild POP CBR2 Nojiko MYR 138 Panic Points Panic points can be redeemed as discount on your next purchase (1x) LookUp One Piece Luffy & Zoro Set (with Premium G MYR



Cool Beans Railway 2 Coming Soon To Cbr2



Grac P R2 K3rf3 N12 4 Ethernet Gfci 3a Cb Northeast Electrical



Portrait Of Pirates Cb R2 Nojiko My Anime Shelf



Portrait Of Pirates One Piece Cb R2 Nami 1 8 Complete Figure



Wrong Road Cbr2 Remake Youtube



Pentek Cbr2 10r Carbon Block W Lead Reduction Flow Co Serv A Pure



Texas Instruments Cbr2 Ti Cbr Sonic Motion Sensor Ticbr2 Staples



Cb Ex



One Piece Portrait Of Pirates Mild Cb R2 Nojiko Big In Japan



One Piece Series Cb R2 Nami Megahobby



Excellent Model One Piece Portrait Of Pirates Cb R2 Roronoa Zoro



Vega Hair Brush R2 Cb Buy Vega Hair Brush R2 Cb Online At Best Price In India Nykaa



Maytronics Brush Pvc Diagonal Cb Light Blue 2 Pack R2



Pop Cb



Excellent Model Portrait Of Pirates One Piece Series Cb R2 Nami Pvc Figure Other Picture14 One Piece Figure Anime Figures Anime



Newmen Ball Bearing Cb 17x26x5 C3 Llh For Hub Body And Freehubs 3 80



Portrait Of Pirates Cb R2 Nojiko My Anime Shelf



One Piece Nami Childhood Cb R2 Portrait Of Pirates Pop 1 8 New In Box Pvc



Portrait Of Pirates Cb R2 Nojiko My Anime Shelf



One Piece Series Cb R2 Nami Megahobby



Development Of Cb 50 Resistant Cells A Experimental Setup Used To Download Scientific Diagram



Vega R2 Cb Hair Brush



Pentek Cbr2 10 Carbon Block W Lead Reduction 43 Qualitywaterforless Com



Amazon Com Megahouse One Piece Portrait Of Pirates Cb R2 Nojiko Ex Model Toy Figure Toys Games One Piece Series One Piece Pop One Piece



One Piece Franky Excellent Model Mild P O P Cb R2 1 8 Pvc Figure By Megahouse Neko Magic Anime Figures News Station



One Piece Series Cb R2 Roronoa Zoro Megahobby



R1 Rd 69 5k 2k Vout M1 Vdd Rvin Vin H Cin He Tu Ntj Chegg Com



Nami One Piece Excellent Model Mild Series Portrait Of Pirates One Piece Cb R2 おもちゃホビー Suruga Ya Com



Left The Cb E1 E2 R2 Documentclass 12pt Minimal Download Scientific Diagram



Excellent Model Portrait Of Pirates One Piece Series Cb R2 Roronoa Zoro Pvc Figure Hobbysearch Pvc Figure Store



Solved Q2 Design A Common Base Cb Stage For A Voltage Chegg Com



One Piece Nojiko 5 Portrait Of Pirates Cb R2 X Excellent Model Mini Figure Series 1 Free Official Japanese Trading Card Bundle Buy Online In Solomon Islands At Solomon Desertcart Com Productid



Grace P R2 K3rd3 Bulkhead Port Connector N12 4 10baset Rj45 1vac Duplex 3a Cb Sigma Surplus



Excellent Model Portrait Of Pirates One Piece Series Cb R2 Roronoa Zoro Pvc Figure Other Picture1



Portrait Of Pirates One Piece Cb R2 Nami Figure 1 8 Megahouse Toei Licensed New



Team 11 Team Endeavor Tiger Rampage Uhp Cb R2 Youtube



One Piece Nami Excellent Model Mild P O P Cb R2 1 8 Pvc Figure By Megahouse Neko Magic



Portrait Of Pirates One Piece Cb R2 Nami Figure 1 8 Megahouse Toei Licensed New



Portrait Of Pirates Cb R2 Nami My Anime Shelf



Pentek Cbr2 10 Carbon Block Water Filter Sale 16 95



Megahouse Portrait Of Pirates One Piece Cb R2 Nami Figure Animation Art Characters Chsalon Japanese Anime



Brook



One Piece Series Cb R2 Nami Megahobby



未開封 メガハウス Portrait Of Pirates ワンピース Cb R2 ノジコ Cb R2 ナミ P O P Product Details Yahoo Auctions Japan Proxy Bidding And Shopping Service From Japan



Buy One Piece Nami Excellent Model Portrait Of Pirates Mild 1 8 Cb R2 Megahouse In Stock Ships Today



Texas Instruments Cbr2 Pwb 1l1 A Ti Cbr Motion Sensor Newegg Com



Ti Calculator Based Ranger Cbr2 System Cbl Cbr Calculators Accessories Math Education Supplies Nasco



Cb R2 Www Multichannelsystems Com



Portrait Of Pirates One Piece Cb R2 Nami Figure 1 8 Megahouse Toei Licensed New



Cosmo Cb R2 Sayonara Moon Town Chaiyo By Zpk



Pop Cb



Development Of Cb 50 Resistant Cells A Experimental Setup Used To Download Scientific Diagram



One Piece 1 8 Scale Figure Nojiko Cb R2 P O P Portrait Of Pirates Archonia Us



Portrait Of Pirates Cb R2 Nami My Anime Shelf



One Piece Nojiko P O P Cb R2 By Megahouse Figure Review Cooterie



Yellow Bunting One Piece Excellent Model Mild Series Portrait Of Pirates One Piece Cb R2 Toy Hobby Suruga Ya Com



Megahouse Roronoa Zoro P O P Portrait Of Pirates One Piece Mid 15



Excellent Model One Piece Portrait Of Pirates Cb R2 Nami



Solved For Req For Cb Whats The Value Of Re2 And Ro1 Ho Chegg Com



未開封 メガハウス Portrait Of Pirates ワンピース Cb R2 ノジコ Cb R2 ナミ P O P Product Details Yahoo Auctions Japan Proxy Bidding And Shopping Service From Japan



Megahouse P O P Cb R2 Nojiko Jungle Special Collectors Shop



Portrait Of Pirates Cb R2 Roronoa Zoro 1 8



Cool Beans Railway 2 We Thought It Was About Time That Gordon And His Coaches Gained An Upgrade And Now Like Henry He Runs A Lot Better Than Before You



Excellent Model Mild P O P Cb R2 Figure Nojiko



My Custom Cbr2 Alexis Superdoglover1 By Thomastrackmasterfan On Deviantart



Excellent Model Portrait Of Pirates One Piece Series Cb R2 Roronoa Zoro Pvc Figure Package1



R2 Cb 8000 3 8 Plate



Amazon Com Megahouse One Piece Portrait Of Pirates Cb R2 Roronoa Zoro Ex Model Toy Figure Toys Games



Megahouse Model Mild Portrait Of Pirates Cb R2 One Piece Nojiko 125mm For Sale Online Ebay



One Piece Portrait Of Pirates P O P Cb R2 Roronoa Zoro Megahouse Mykombini



Michael If Cbr2 Had A More Rws Look



Pentek Cbr2 10 Carbon Block With Lead Reduction 10 Serv A Pure


コメント
コメントを投稿